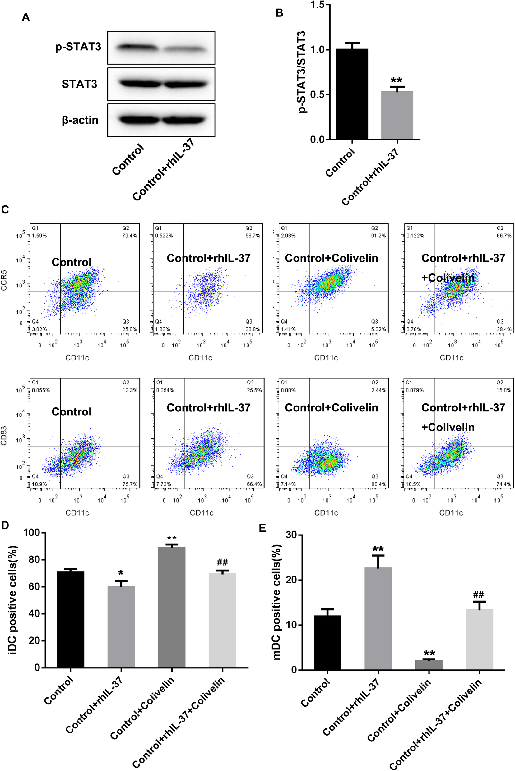
Fig. 6

rhIL-37-induced the maturation of DCs was reversed by activation of STAT3. (A and B) Control-DCs were treated with rhIL-37, and then the expression of STAT3 and STAT3 phosphorylation were detected using western blotting assay. N = 3. **P < 0.01 compared with Control. (C-E) The percentages of iDCs and mDCs were measured by flow cytometry. N = 3. *P < 0.05 and **P < 0.01 compared with Control. ##P < 0.01 compared with Control + rhIL-37